ticket vending machine activity diagram
Use Createlys easy online diagram editor to edit this diagram collaborate with others and export results to multiple image formats. Commuter Bank Ticket vending machine will request trip information from.
Ticket Vending Process Uml Activity Diagram Edrawmax Editable Templates
Activity is started by.
. This is an example of UML activity diagram describing behavior of the Purchase Ticket use case. The vending machine that sells and produces tickets to commuters is a subject of the. Hi Im Neha Jella founder of Motivate Peeps.
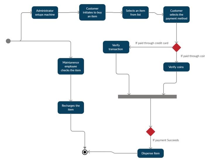
You can easily edit this. An example of UML. The ticket s are then printed and dispensed to the user.
The Activity diagrams in Object Oriented Design are just like the flow carts that show the sequence of steps that make up a complex process such as an algorithm or. Vending machine that sells and produces tickets to commuters is a subject of the example use case. Ticket vending machine is a subject of the example use case diagram.
The tickets are then printed and dispensed to the user. You can edit this. Commuter and Bank are our actors both participating in the Purchase Ticket use case.
This is a UML diagram for the ticket vending process. Ticket Vending Machine UML Use Case Diagram Example. Activity Diagram for Ticket Vending machine A ticket machine also known as a ticket vending machine TVM is a vending machine that produces tickets.
You need to draw the activity diagram that describes the behaviour of the purchase ticket use case through TVM. You need to draw the activity diagram that describes the behaviour of the purchase ticket use case through TVM. Ticket vending machine ie.
This is my channel about Motivational Soft Skills and Personality Development related content that you can us. Streamlined Document Workflows for Any Industry. Ad State-specific Legal Forms Form Packages for Machinery.
Activity is started by. Transcribed image text. Activity Diagram for Ticket Vending machine A ticket machine also known as a ticket vending machine TVM is a vending machine that.
Find Forms for Your Industry in Minutes. Use Createlys easy online diagram editor to edit this diagram collaborate with others and export results to multiple image formats. An example of UML activity diagram describing behavior of the Purchase Ticket use case for a Ticket vending machine.
Subsystem Ticket vending machine f 옷 Purchase Ticket 0. Free Editable Ticket Vending Process Uml Activity Diagram Edrawmax Activity Diagram Time Diagram Sequence Diagram Ticket Vending Machine UML Diagram Examples. Activity Diagram for Ticket Vending machine A ticket machine also known as a ticket vending machine TVM is a vending machine that produces tickets.
The following is the use case of vending machine.
Tutorial 17 Ticket Vending Machine Activity Diagram Star Uml 5 0 Ty Bsc It Practical Exam Youtube
Solved Please Draw The Acitivity Diagram With Swimlanes For Chegg Com
Class Diagram Of Vending Machine System Download High Quality Scientific Diagram
A Unified Superstructure For Uml
Activity Diagram Uml Diagrams Example Swimlane Visual Paradigm Community Circle
Vending Machine Sequence Creately
Vending Machine Uml Diagrams Questions Programs And Notes For Mca
Macroserver Sardana 3 3 3 Documentation
An Example Of Uml Activity Diagram Which Shows How To Resolve An Issue In A Software Design
Activity Diagram For Ticket Vending Machine
Ticket Vending Machine Uml Use Case Diagram Example Commuter And Bank Uml Actors And Purchase Ticket Use Case
Activity Diagram Uml Diagrams Example Swimlane Visual Paradigm Community Circle
Figure 15 A Methodology For Verifying Sysml Requirements Using Activity Diagrams Springerlink
Ticket Vending Process Uml Activity Diagram Edrawmax Editable Templates
Uml Diagrams What You Need To Know By Madiha Jamal Datadriveninvestor
Uml Activity Diagram Examples Online Shopping Process Order Resolve Issue Single Sign On To Google Apps Electronic Prescriptions Etc

